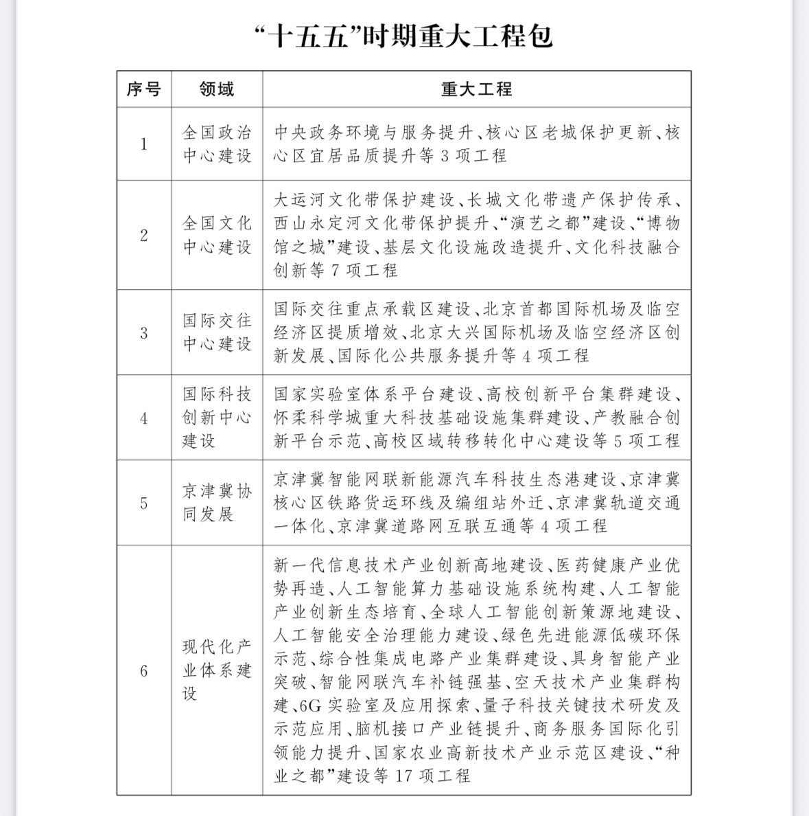
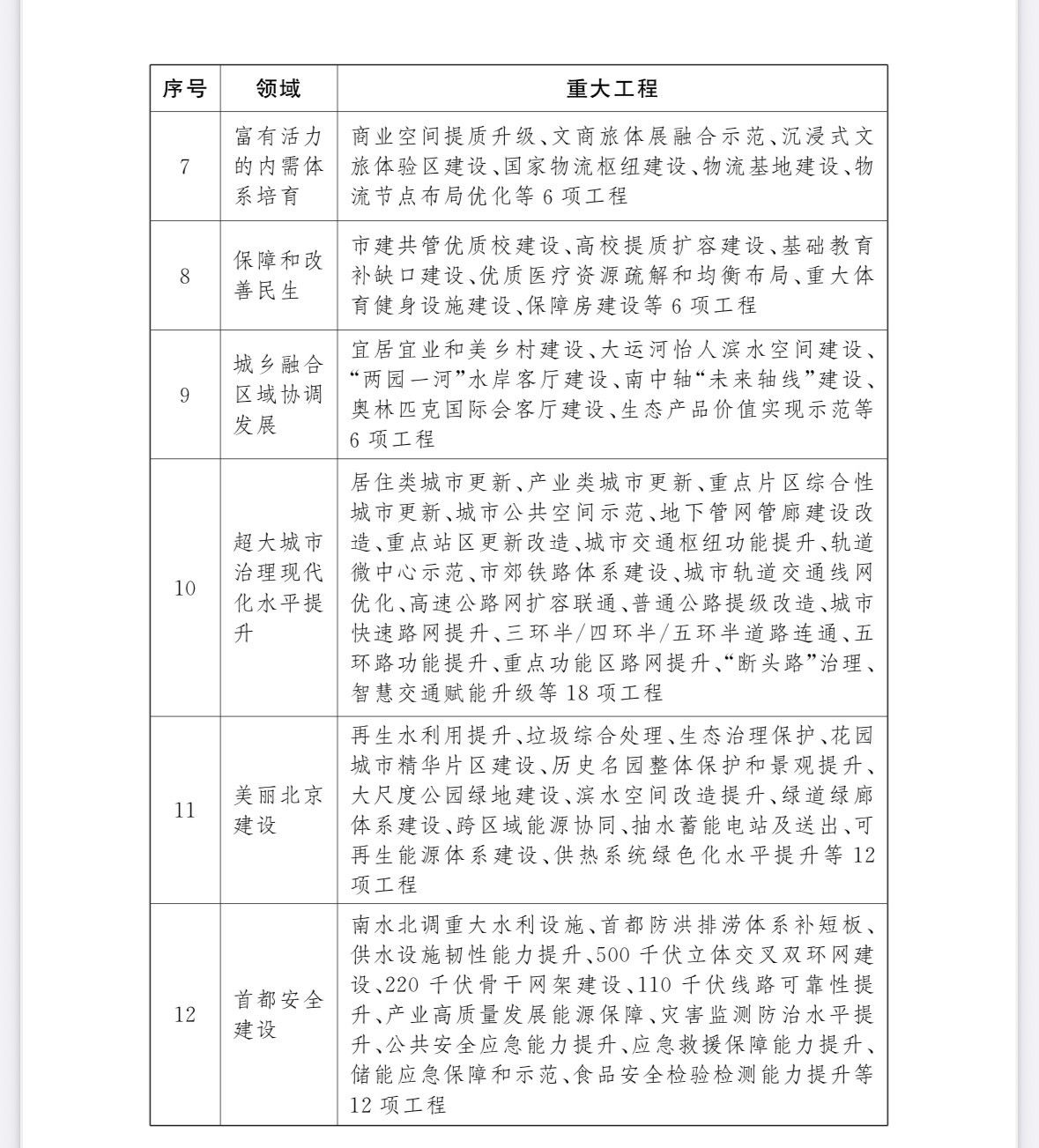
《北京市国民经济和社会发展第十五个五年规划纲要》4月8日全文公开。记者从北京市发改委获悉,规划纲要坚持战略目标与落地实施有机衔接,对任务部署细化、具体化、项目化,谋划了12个领域100项重大工程,总投资超4万亿元,确保规划纲要目标任务落到实处。


“十五五”时期重大工程包。
规划纲要进一步树牢高质量发展导向,强化目标指标衔接、任务举措集成、项目布局匹配,围绕经济社会发展重点领域和关键环节,部署了13个方面重大战略任务,注重以更高站位服务党和国家工作大局、以更大力度推动高质量发展、以更优服务增进民生福祉、以更实举措提高治理水平、以更高水平统筹发展和安全。
排版:黄 敏
初审:黄 敏
复审:袁 野
终审:闫俊峰